Meter Counter Frequency Meter 555 Direct Reading
Diy Frequency Counter Schematic Diy Get Free Image About
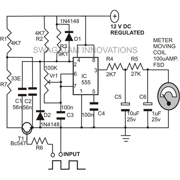
Circuits Build A Versatile Frequency Meter For Your

Frequency Meter Schematic
Frequency Meter Schematic
Frequency Meter Schematic
One critical component that’s often forgotten in a eletrical plan is the essentiality of the wiring installation and its grade. Put in simple terms, if it doesn’t look good, it maybe isn’t. And nay if it does look great, there are specific object that must be addressed throughout the installation process to ensure a quality job that won’t have you searching for issues.

Image Result For Frequency Meter Schematic
Image Result For Frequency Meter Schematic

Image Result For Frequency Meter Schematic
Image Result For Frequency Meter Schematic
Image Result For Frequency Meter Schematic

Image Result For Frequency Meter Schematic
Image Result For Frequency Meter Schematic

Image Result For Frequency Meter Schematic
Common Information for Frequency Meter Schematic
In regard it, the circuits that deliver electricity to the some sectors are referred to as branch circuits. They derive at a service allocation panel, which has one neuter bus bar and two hot bus bars.
Depending on the count of electricity a given circuit needs to bring, it may attach to only two hot bus bars or one hot bus bar and the neuter bus bar. For example, a circuit that brings 12 V connects to 1 hot bus bar and the neuter bus bar, while a circuit that delivers 24 volts connects to both hot bus bars.
The means of attachment is generally called as a circuit breaker or fuse, and it protects the circuit from unexpected surges in influx. Neuter conductors are all grounded through lineal intercourse with thesoil. Unlike the hot bus bars, a neutral bus bar does not have an over-current protection equipment so it can maintain zero volts at all times.
Below are some fundamental method in wiring job that you have to understand:
Why right technique matters
If cables are connected to equipments or fixtures haphazardly, the circuit could work for a while. However, the possibility of a short circuit getting bigger, Cause danger.
Wiring correctly is relatively easy. It takes only an hour or 2 hours to find out how to make connections and splices just as well as those made by expert. Usually using the correct technique is simple and faster than doing something the wrong way. For sample, looping a wire around a terminal bolt clockwise holds it from sliding out from down the bolt head as you tauten the screw.
Take the appropriate tools
Before starting wiring activity, gather a basic set of equipments purposeful for wiring. In case you attempt to strip cables using a knife rather than using a stripper, you maybe will notch the copper and weaken the wire. Twisting cables together using a set of household slip-joint pliers is hard, & loose connection might come apart. Lineman's pliers help you hook up a cables to make professional-quality connections conveniently.
Safety while working
Electrical job is secure when you always follow the most essential safety rules: Switch off power and check to make sure power is off before you start the project. Review all safety tips before beginning any electrical work.
Below are tips you can apply and help you in Frequency Meter Schematic
- Starts With the Proper Tools
Prior to you start any wiring installation, it is important to make sure that you have put the appropriate tools and materials together. Whether you're installing a head unit or any other electronic device. - Protection is important
No matter how good a cable's insulation is, it doesn't stand a chance if it's installed poorly. Technicians try hard to tie up cables and keep them from their environment. A little minutes of protecting them can avoid hours of repairing a breakdown system later on. - Do not overload switches
Switches do have their limits bounds. Like the fuses & cables in a system, it can hold only so much current before it collapse. - Terminals aren't just measured by hole or opening size, but also by wire sized. A properly sized terminal/wire combination, when crimped correctly, will result in a very dependable connection.
- Take care in choosing your connectors
- Make sure the switch you are selecting is equal for the load size
- Avoid wires away from moving objects, such as gas pedals & brake (such in a car)
- Disconnect the Accumulator (for Wiring Installation in a Car)
One of the most vital rules for any installation work is to disconnect the accumulator before you begin. The only time the accumulator should be connected is when you are checking cables to verify that they have ground or power, or when you’re testing your new device before you turn everything on. Leaving the accumulator connected while you’re cabling in new electronics may cause damage to either the new tool or another device in your car, so it’s a good idea to only disconnect the negative battery wire. - Test the If you have a wiring schematic, you can use diagram to assist locate the cables that you want to connect your new device. However, it’s always a right point to utilize a DMM(Digital Multimeter) to check that you have the appropriate cables. With a DMM, you could check polarity of the circuit and verify that the appropriate voltage is present.
- Check Wires before touching
If you have finished a lot of cabling, it's easy to get satisfied about whether the power is off. But do not. Take a non-contact voltage detector for verify every cable in the area in which you are working. Keep check the tester on a cable or cord you see is live to ensure it is active before you rely on it. - Pack wiring boxes cleanly (Home wiring)
When you've finished a lot of wiring, we are sure you've had times when you could barely push the outlet into the box because there were so many wires. The solution is to manage the cables neatly and then kilt them carefully into the box. - Take butt connectors or solder
- Isolate your cable connections
Heat shrink is the best way to isolate wire joints, but you have to remember to cut the tubing and slide it over the wires before you connect them. Wiring tape will also make the work done, but you have to ensure to take a good quality product for the tape.
0 Response to "Frequency Meter Schematic"
Post a Comment