
600 Watt Mosfet Power Amplifier With Pcb Electronic Circuit
Circuits 600 Watt Mosfet Power Amplifier With Pcb
300 1200w Mosfet Amplifier For Professionals
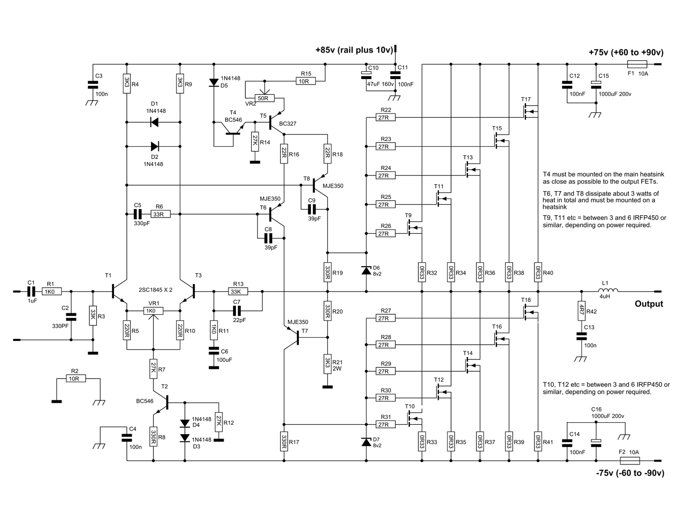
600 Watts Amplifier Schematic Diagram
600 Watts Amplifier Schematic Diagram

600 Watts Amplifier Schematic Diagram

600 Watts Amplifier Schematic Diagram
single critical item that’s often forgotten in a eletrical project is the importance of the wiring project and its grade. Sketchily, if it does not look good, it probably is not. And even if it does look good, there are specific component that should be addressed throughout the assembly activity to ensure a grade job that not found problems later on.

Image Result For 600 Watts Amplifier

Image Result For 600 Watts Amplifier

Image Result For 600 Watts Amplifier

Image Result For 600 Watts Amplifier

Image Result For 600 Watts Amplifier

Image Result For 600 Watts Amplifier Schematic Diagram

Image Result For 600 Watts Amplifier Schematic Diagram

Image Result For 600 Watts Amplifier Schematic Diagram
General Information for 600 Watts Amplifier Schematic Diagram
Associated with it, the circuits that bring electricity to the some areas are referred to as subsidiary circuits. They derive at a service distribution panel, which has one neuter bus bar and two hot bus bars.
Depending on the number of electricity a given circuit needs to bring, it could embed to only two hot bus bars or one hot bus bar and the neutral bus bar. For example, a circuit that brings 12 volts connects to 1 hot bus bar and the neuter bus bar, while a circuit that brings 24 volts connects to both hot bus bars.
The means of attachment is commonly known as a circuit breaker or fuse, and it protects the circuit from unexpected surges in influx. Neutral conductors are all grounded through direct contact with theearth. Different from the hot bus bars, a neuter bus bar doesn't have an over-current protection equipment so it can keep 0 volts at all times.
Here are some basic method for wiring work that you should to know:
Why well method matters
If wires are connected to tools or fixtures haphazardly, the circuit might work for a while. But there is a good chance a wire will work its way loose, Cause danger.
Wiring correctly is relatively easy. It takes only an hour or 2 hours to learn how to make connections and splices just as good as those made by expert. Mostly using the proper method is easier and quicker than doing something not true. For sample, looping a cable over a terminal screw clockwise holds it from sliding out from down the screw head when you tauten the screw.
Take the proper tools
Prior to starting electrical job, gather a basic set of equipments purposeful for wiring. If you try to strip wires using a knife rather than using a stripper, you possibly will notch the copper and weaken the wire. Twisting wires together using a set of household slip-joint pliers is difficult, and baggy connection might come apart. Lineman's pliers help you hook up a cables to build professional-quality connections easily.
Safety First
Wiring work is safe when you always follow the most important safety measure: Turn off power and test to make sure power is off before you start the job. Review all safety tips before starting any electrical work.
Below are tips you can apply and help you in 600 Watts Amplifier Schematic Diagram
- Starts With the Right Tools
Prior to you start any electrical installation, it’s vital to make sure that you’ve place the proper equipments and stuff together. Whether you're installing a head unit or any another electronic device. - Protection is important
No matter how good a cable's isolation is, it doesn't survive a chance if it's installed badly. Professionals try hard to tie up wires and keep them from their environment. A few minutes of protecting them can prevent hours of fixing a damaged system later on. - Don't overload switches
Switches do have their maximum load. Like the fuses & cables in a system, it can hold only so much current before it fails. - Terminals are not just measured by hole or opening size, but also by cable sized. A correctly sized terminal/wire composite, when crimped properly, will result in a very dependable connection.
- Be careful in choosing your connectors
- Ensure the switch you are using is enough for the load size
- Keep cables away from shifting objects, such as gas pedals & brake (such in a car)
- Disconnect the Battery (for Wiring Installation in a Car)
One of the most important tips for any installation work is to remove cable from the accumulator before you begin. The only moment the battery must be connected is when you are checking wires to verify that they have ground or power, or when you are testing your new tool before you button everything up. Letting the accumulator connected when you’re wiring in new electronics can cause damage to either the new equipment or another device inside your car, so s a smart idea to just remove the negative accumulator wire. - Test the If you have a wiring schematic, you could utilize diagram to aid find the cables that you want to install your new tool. However, it’s still a right point to use a DMM(Digital Multimeter) to verify that you have the proper cables. With a DMM, you could check polarity of the circuit and verify that the correct voltage is exist.
- Test Wires before touching
If you have done a lot of cabling, it is simple to get complacent about whether the battery is off. But don't. Use a non-contact voltage detector for verify every cable in the zone which you're working. Always check the tester on a cable or cord you see is on to ensure it is active before you use. - Pack wiring boxes cleanly (Home wiring)
If you have done a lot of wiring, we're certain you have had moments when you could barely push the outlet into the box because there were so many wires. The solution is to manage the cables cleanly and then kilt them carefully into the box. - Utilize solder or butt connectors
- Isolate your wire connections
Heat shrink is the great way to isolate cable joints, but you have to remember to cut the tubing and slide it over the cables before you connect them. Electrical tape will also get the work done, but you have to ensure to use a high quality product for the tape.
0 Response to "600 Watts Amplifier Schematic Diagram"
Post a Comment